Product Summary
The MI-J21-IY miniaturized DC-DC converter is designed for military applications utilizing distributed power architectures. Based on Vicor’s 1st Generation family of zero-current/zero-voltage switching, component-level, DC-DC converters, the MI-J21-IY offers state-of-the-art performance in terms of power density, efficiency, noise, ease of use, and reliability.
Parametrics
Absolute maximum ratings: (1)Storage temperature: -55℃ to +125℃; (2)Operating temperature (baseplate): -40℃ to +100℃; (3)Power cycling burn-in: 12 hours, 25 cycles; (4)Temperature cycled with power off: 48 hours, 12-16 cycles; (5)Test data supplied at these temperatures: -40℃, +80℃; (6)Warranty: 2 years; (7)Environmental compliance: MIL-STD-810; (8)Derating: NAVMAT P-4855-1A.
Features
Features: (1)Inputs: 28Vdc per MIL-STD-704D/E, 155Vdc per MIL-STD-1399A, 270Vdc per MIL-STD-704D/E; (2)Single output: 2 – 48Vdc; (3)Up to 23W/in3; (4)MIL-STD-810 environments; (5)Up to 90% efficiency; (6)Remote sense; (7)Current limit; (8)ZVS/ZCS power architecture; (9)Low noise FM control; (10)Size: 2.28" x 2.4" x 0.5" (57,9 x 61,0 x 12,7mm).
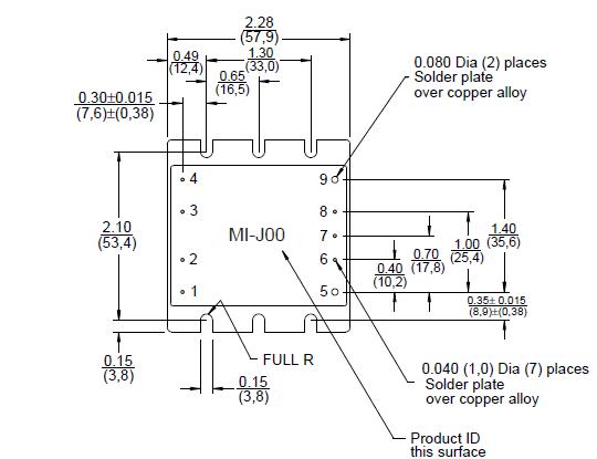
Diagrams

![]() |
![]() MI-J00 |
![]() Other |
![]() |
![]() Data Sheet |
![]() Negotiable |
|
||||
(China (Mainland))








