Product Summary
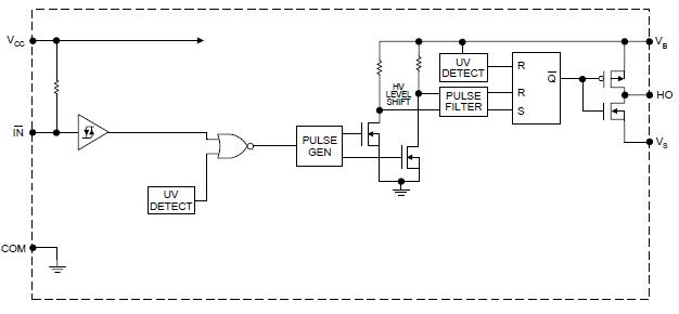
The IR2118S is a high voltage, high speed power MOSFET and IGBT driver. Proprietary HVIC and latch immune CMOS technologies enable ruggedized monolithic construction. The logic input is compatible with standard CMOS outputs. The output driver of the IR2118S features a high pulse current buffer stage designed for minimum cross-conduction. The floating channel can be used to drive an N-channel power MOSFET or IGBT in the high or low side configuration which operates up to 600 volts.
Parametrics
IR2118S absolute maximum ratings: (1)VB, High side floating supply voltage: -0.3 to 625V; (2)VS, High side floating supply offset voltage VB: -25 to VB +0.3 V; (3)VHO, High side floating output voltage VS: -0.3 to VB +0.3 V ; (4)VCC, Logic supply voltage: -0.3 to 25V; (5)VIN, Logic input voltage: -0.3 VCC +0.3V; (6)dVs/dt, Allowable offset supply voltage transient: 50 V/ns; (7)PD, Package power dissipation @ TA ≤ +25℃ (8 lead PDIP): 1.0W; (8 lead SOIC): 0.625W; (8)RthJA, Thermal resistance, junction to ambient, (8 lead PDIP): 125W; (8 lead SOIC): 200W; (9)TJ, Junction temperature: 150℃; (10)TS, Storage temperature: -55 to 150℃; (11)TL, Lead temperature (soldering, 10 seconds): 300℃.
Features
IR2118S features: (1)Floating channel designed for bootstrap operation Fully operational to +600V Tolerant to negative transient voltage; (2)dV/dt immune; (3)Gate drive supply range from 10 to 20V; (4)Undervoltage lockout; (5)CMOS Schmitt-triggered inputs with pull-down; (6)Output in phase with input (IR2117) or out of phase with input (IR2118); (7)Also available LEAD-FREE.
Diagrams

| Image | Part No | Mfg | Description | ![]() |
Pricing (USD) |
Quantity | ||||||||||||
|---|---|---|---|---|---|---|---|---|---|---|---|---|---|---|---|---|---|---|
![]() |
![]() IR2118STR |
![]() |
![]() IC MOSFET DRIVER HIGH-SIDE 8SOIC |
![]() Data Sheet |
![]() Negotiable |
|
||||||||||||
![]() |
![]() IR2118STRPBF |
![]() International Rectifier |
![]() Power Driver ICs |
![]() Data Sheet |
![]()
|
|
||||||||||||
![]() |
![]() IR2118SPBF |
![]() International Rectifier |
![]() Power Driver ICs |
![]() Data Sheet |
![]()
|
|
||||||||||||
![]() |
![]() IR2118S |
![]() |
![]() IC MOSFET DRIVER HIGH-SIDE 8SOIC |
![]() Data Sheet |
![]() Negotiable |
|
||||||||||||
(China (Mainland))










