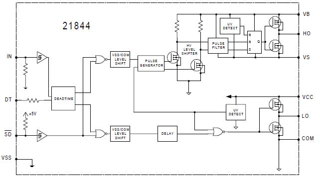
Product Summary
The IR21844 is a high voltage, high speed power MOSFET and IGBT driver with dependent high and low side referenced output channels. Proprietary HVIC and latch immune CMOS technologies enable ruggedized monolithic construction. The logic input is compatible with standard CMOS or LSTTL output, down to 3.3V logic. The output driver of the IR21844 features a high pulse current buffer stage designed for minimum driver cross-conduction. The floating channel can be used to drive an N-channel power MOSFET or IGBT in the high side configuration which operates up to 600 volts.
Parametrics
IR21844 absolute maximum ratings: (1)VB, High side floating absolute voltage: -0.3 to 625 V; (2)VS, High side floating supply offset voltage VB: -25 to VB +0.3V; (3)VHO, High side floating output voltage VS: -0.3 to VB +0.3V; (4)VCC, Low side and logic fixed supply voltage: -0.3 to 25V; (5)VLO, Low side output voltage: -0.3 to VCC +0.3V; (6)DT, Programmable dead-time pin voltage (IR21844 only): VSS -0.3 to VCC +0.3V; (7)VIN, Logic input voltage (IN & SD): VSS -0.3 to VSS +10V; (8)VSS, Logic ground (IR21844 only): VCC -25 to VCC +0.3V; (9)dVS/dt, Allowable offset supply voltage transient: 50 V/ns; (10)PD, Package power dissipation @ TA ≤ +25℃ (8-lead PDIP): 1.0W; (11)RthJA, Thermal resistance, junction to ambient (8-lead PDIP): 125W; (12)TJ, Junction temperature: 150℃; (13)TS, Storage temperature: -50 to 150℃; (14)TL, Lead temperature (soldering, 10 seconds): 300℃.
Features
IR21844 features: (1)Floating channel designed for bootstrap operation Fully operational to +600V Tolerant to negative transient voltage; (2)dV/dt immune; (3)Gate drive supply range from 10 to 20V; (4)Undervoltage lockout for both channels; (5)3.3V and 5V input logic compatible; (6)Matched propagation delay for both channels; (7)Logic and power ground +/- 5V offset.; (8)Lower di/dt gate driver for better noise immunity; (9)Output source/sink current capability 1.4A/1.8A.
Diagrams

| Image | Part No | Mfg | Description | ![]() |
Pricing (USD) |
Quantity | ||||||||||||
|---|---|---|---|---|---|---|---|---|---|---|---|---|---|---|---|---|---|---|
![]() |
![]() IR21844STRPBF |
![]() International Rectifier |
![]() Power Driver ICs |
![]() Data Sheet |
![]()
|
|
||||||||||||
![]() |
![]() IR21844SPBF |
![]() International Rectifier |
![]() Power Driver ICs |
![]() Data Sheet |
![]()
|
|
||||||||||||
![]() |
![]() IR21844S |
![]() |
![]() IC DRIVER HIGH/LOW SIDE 14-SOIC |
![]() Data Sheet |
![]() Negotiable |
|
||||||||||||
![]() |
![]() IR21844PBF |
![]() International Rectifier |
![]() Power Driver ICs |
![]() Data Sheet |
![]()
|
|
||||||||||||
![]() |
![]() IR21844 |
![]() |
![]() IC DRIVER HIGH/LOW SIDE 14-DIP |
![]() Data Sheet |
![]() Negotiable |
|
||||||||||||
(China (Mainland))











